小升初语文病句辨析一-墨痕学科
墨痕学科-愿每位学子金榜题名,前程似锦!
  • 首页
  • 一年级NEW
  • 二年级NEW
  • 三年级NEW
  • 四年级NEW
  • 五年级NEW
  • 六年级NEW
开通会员
钻石会员
钻石会员
钻石会员开通钻石会员
  • 永久VIP特权,资源无限免费下载
  • 送价值66元墨痕影视永久卡一张
  • 送价值99元姹紫嫣红美图网钻石会员1枚
  • 送价值199元墨痕PPT模版库钻石会员1枚
  • 送价值599元墨痕微课(网创副业)钻石会员1枚
开通钻石会员
    • 开通会员 尊享会员权益
      登录
      注册
      找回密码
  • 首页
  • 一年级NEW
  • 二年级NEW
  • 三年级NEW
  • 四年级NEW
  • 五年级NEW
  • 六年级NEW
开通会员 尊享会员权益
登录
注册
找回密码

小升初语文病句辨析一

mohen999的头像-墨痕学科
mohen999
2个月前更新
关注
91
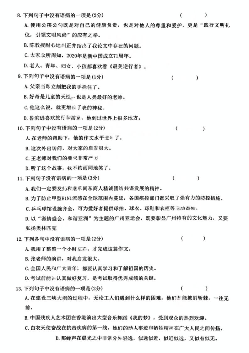
小升初语文病句辨析一-墨痕学科
小升初语文病句辨析一
此内容为付费阅读,请付费后查看
¥9.9
钻石会员免费
立即购买
您当前未登录!建议登陆后购买,可保存购买订单
付费阅读

——预览已结束,还剩10页未读——
开通会员后可免费下载高清完整文档

课程下载:

  此处内容已隐藏,请付费后查看
THE END
六年级语文
分享
QQ空间微博QQ好友海报分享复制链接
收藏

上一篇

小升初语文备考真题分类汇编专题4病句辨析与修改

下一篇

小升初语文【备考复习古诗文默写必考考点】
  • 墨痕学科

    墨痕学科-整理收齐小学所有学科资料,包含课程讲解,重难点分析,章节练习,单元测试,月、中、末模拟考试题库,资源总数累积200G+
  • Copyright © 2024 · 墨痕学科 
    扫一扫加微信-墨痕学科
  • 墨痕公众号-墨痕学科

    墨痕公众号
扫码添加微信-墨痕学科

墨痕学科-愿每位学子金榜题名,前程似锦!
登录
没有账号?立即注册
用户名或邮箱
登录密码
找回密码
注册
已有账号,立即登录
设置用户名
设置密码
重复密码
本站主题由Zibll子比主题强力驱动联系作者