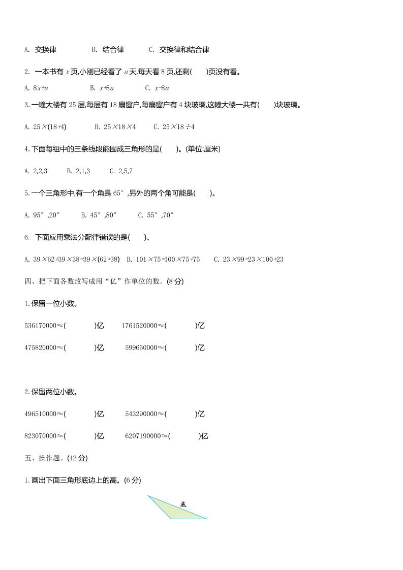
四上54制青岛版数学期中检测(A)mohen9992个月前更新关注86四上54制青岛版数学期中检测(A)此内容为付费阅读,请付费后查看¥9.9钻石会员免费立即购买您当前未登录!建议登陆后购买,可保存购买订单付费阅读 ——预览已结束,还剩3页未读——您已获得此文档下载权限,请点击底部下载完整文档 课程下载: 此处内容已隐藏,请付费后查看 THE END四年级数学 分享QQ空间微博QQ好友海报分享复制链接收藏