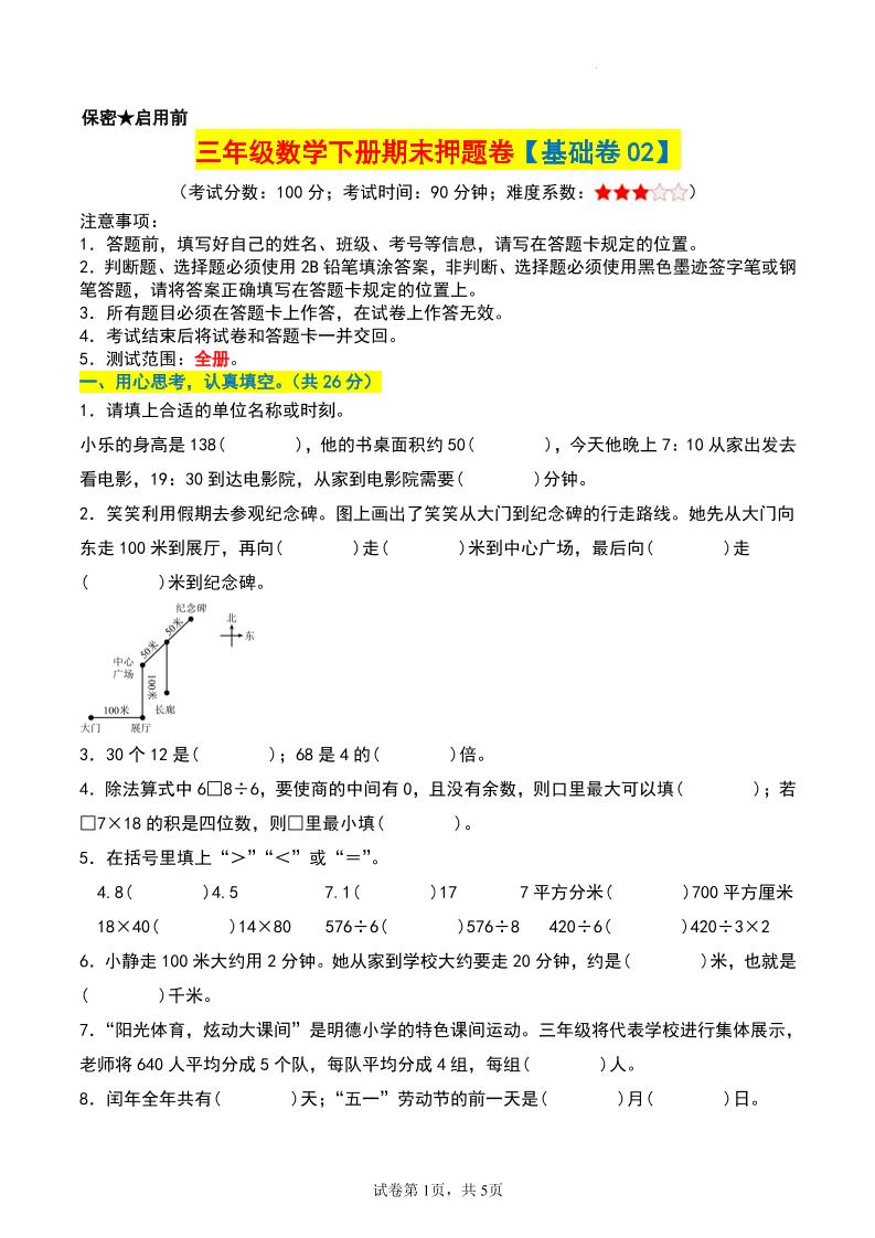
三年级数学下册期末押题卷【基础卷02】mohen9992个月前更新关注95三年级数学下册期末押题卷【基础卷02】此内容为付费阅读,请付费后查看¥9.9钻石会员免费立即购买您当前未登录!建议登陆后购买,可保存购买订单付费阅读 ——预览已结束,还剩3页未读——开通会员后可免费下载高清完整文档 课程下载: 此处内容已隐藏,请付费后查看 THE END三年级数学 分享QQ空间微博QQ好友海报分享复制链接收藏